核心提示:近日,51暗网
51暗网
水产品安全保障与品质提升课题组在微量元素硒营养领域取得新进展,研究首次报道了不同硒状态与动物骨骼肌胚后生长之间的关系,相关研究结果为深入认识硒在动物骨骼肌生理中的作用提供了重要数据。
南湖新闻网讯(通讯员 王力)近日,51暗网
51暗网
水产品安全保障与品质提升课题组在微量元素硒营养领域取得新进展,研究首次报道了不同硒状态与动物骨骼肌胚后生长之间的关系,相关研究结果为深入认识硒在动物骨骼肌生理中的作用提供了重要数据。
硒是人类及动物的必需微量元素,主要以硒代半胱氨酸形式合成到各种硒蛋白中来发挥其生物学活性,缺硒将导致全身性硒蛋白丰度降低,从而造成各项生理机能紊乱,影响人类及动物的正常生长发育,因此,足量的硒摄入对于维持人类及动物的生命健康至关重要。然而,尽管硒是人类及动物的必需微量元素,其毒性仍不应被忽视,尤其需要注意的是,硒的营养剂量及毒性剂量之间的范围十分狭窄,高剂量的硒摄入已被广泛证实可引起急性或慢性中毒症状。
骨骼肌是人类及动物机体中分布最广的组织,在维持机体的正常运动机能与能量代谢稳态中起重要作用。此外,对农业动物而言,骨骼肌是供人类食用的最主要部位,其生长速度也是农业动物生产中重要的经济性状。骨骼肌的生理状态与机体营养状态息息相关,在硒营养领域,以往的研究更多集中在缺硒引起的骨骼肌疾病方面,而对硒状态与骨骼肌的胚后生长之间关系的研究却鲜有报道。

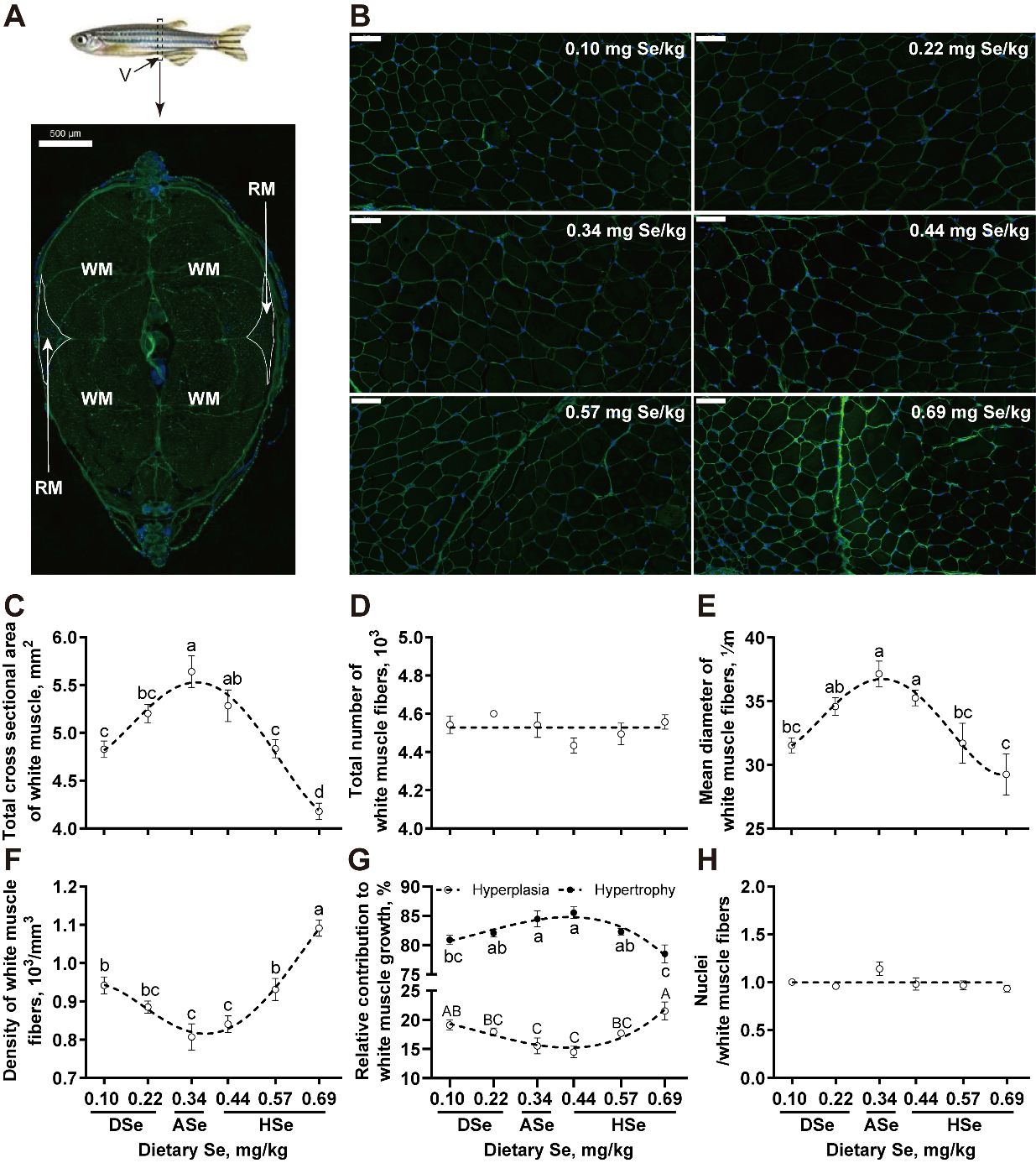
该研究以斑马鱼为模型系统性地研究了不同硒状态(缺硒、足量硒及高硒)对骨骼肌胚后生长的影响,并对其内在机理进行了初步探讨。通过分析全鱼硒转录组、氧化状态及生长性能,确定了斑马鱼的最低硒(酵母硒)需求量为0.34 mg/kg,而≤0.22 mg/kg或≥0.57 mg/kg将分别导致斑马鱼处于缺硒及高硒状态。
通过对骨骼肌组织形态学进行分析发现,相比于足量硒,缺硒及高硒导致骨骼肌横截面积减少、肌纤维平均直径减少、细肌纤维增多及粗肌纤维减少,表明缺硒及高硒影响了骨骼肌的肥大性生长;进一步对骨骼肌纤维肥大相关生物学事件进行分析,发现硒状态的改变影响了骨骼肌纤维中蛋白质周转代谢,但缺硒与高硒的影响形式存在着差异:相比于足量硒,缺硒抑制了Akt-TORC1通路活性并激活了eIF2α从而抑制了蛋白质合成,并促进了自噬-溶酶体途径及泛素-蛋白酶体途径的激活从而加快了蛋白质降解,而高硒对蛋白质合成并无影响但高度激活了泛素-蛋白酶体途径从而导致蛋白质的快速降解。
审核人:张学振
【英文摘要】
Background: Selenium (Se) status is closely related to skeletal muscle physiological status. However, its influence on skeletal muscle growth has not been well studied.
Objectives: This study aimed to analyze the impacts of overall Se status (deficient, adequate, and high) on skeletal muscle growth using a growing zebrafish model.
Methods: Zebrafish (1.5-mo-old) were fed graded levels of Se (deficient: 0.10 mg Se/kg; marginally deficient: 0.22 mg Se/kg; adequate: 0.34 mg Se/kg; high: 0.44, 0.57, and 0.69 mg Se/kg) as Se-enriched yeast for 30 d. Zebrafish growth, and Se accumulation, selenoenzyme activity, selenotranscriptome profiles, and oxidative status in the whole body, and selenotranscriptome profiles, histological characteristics, biochemicals, and gene and protein expression profiles related to muscle growth in the skeletal muscle were analyzed by model fitting and/or 1-factor ANOVA.
Results: Se status biomarkers within the whole body and skeletal muscle indicated that 0.34 mg Se/kg was adequate for growing zebrafish. For biomarkers related to skeletal muscle growth, compared with 0.34 mg Se/kg, 0.10 mg Se/kg decreased the white muscle cross-sectional area (WMCSA) and the mean diameter of white muscle fibers (MDWMF) by 14.4%–15.1%, inhibited protein kinase B–target of rapamycin complex 1 signaling by 63.7%–68.5%, and stimulated the autophagy–lysosome pathway by 1.07 times and the ubiquitin–proteasome pathway (UPP) by 96.0% (P < 0.05), whereas 0.22 mg Se/kg only decreased the WMCSA by 7.8% (P < 0.05); furthermore, 0.44 mg Se/kg had no clear effects on skeletal muscle biomarkers, whereas 0.57–0.69 mg Se/kg decreased the WMCSA and MDWMF by 6.3%–25.9% and 5.1%–21.3%, respectively, and stimulated the UPP by 2.23 times (P < 0.05).
Conclusions: A level of 0.34 mg Se/kg is adequate for the growth of zebrafish skeletal muscle, whereas ≤0.10 and ≥0.57 mg Se/kg are too low or too high, respectively, for maintaining efficient protein accretion and normal hypertrophic growth.
论文链接:
Selenium Status Affects Hypertrophic Growth of Skeletal Muscle in Growing Zebrafish by Mediating Protein Turnover | The Journal of Nutrition | Oxford Academic (oup.com)